Aggressive Acts & Rationalization in Video Gaming
We discuss aggressive behavior and toxicity in video games, and how it impacts players' gaming and esports performance.
Hello everyone.
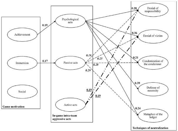
After deep diving into the topic of health in gamers, non-gamers, and professional players, we will focus on a different aspect this week: aggressive behavior between teammates in LoL and its impact on performance. Get ready, 'cause this one's gonna be toxic. The study (with a non-competitive context), by Tan, and Chen, from 2022, had a closer look at how players engage in in-game aggressive behavior within the team. By aggressive behavior, they meant things such as swearing, ignoring, and sabotaging. They asked over 200 LoL players and found three types of aggressive acts: psychological, passive, and active.
After deep diving into the topic of health in gamers, non-gamers, and professional players, we will focus on a different aspect this week: aggressive behavior between teammates in LoL and its impact on performance. Get ready, 'cause this one's gonna be toxic. The study (with a non-competitive context), by Tan, and Chen, from 2022, had a closer look at how players engage in in-game aggressive behavior within the team. By aggressive behavior, they meant things such as swearing, ignoring, and sabotaging. They asked over 200 LoL players and found three types of aggressive acts: psychological, passive, and active.
- Psychological acts were things such as talking to your teammates in a sarcastic manner, swearing at them, blaming them for bad performance, or provoking them by using emojis.
- Passive acts were ignoring your teammates’ strategy, ignoring pings, disagreeing with surrender, etc.
- Constantly surrendering, making pessimistic remarks on a constant basis, persuading one’s teammates to surrender, or constantly surrendering are active acts.

With those two things in mind (aggressive acts) and techniques of neutralization, the study aimed to figure out how a) different motivations of gamers (achievement: to achieve status and power in-game, immersion: to escape reality by playing, and social: people wanting to connect with other people) may change aggressive acts in-game, and b) how those aggressive acts, in turn, influence the techniques of neutralization.
In short: How do gamers' motivations influence toxic behavior, and how does it impact the excuses people come up with to justify it? Here’s what they found:

🕹️ Game Motivation & Aggressive Acts
The motivation to be successful and powerful in-game leads people to be more sarcastic, to swear and blame teammates more. The motivation to immerse in games (escape from reality) made people engage in passive acts, meaning ignoring pings, teammates’ strategies, and disagreeing with surrender.
😡 Aggressive Acts & Rationalization of Behavior (Techniques of Neutralization)
In turn, and interestingly, those who swear and blame others use the entire battery of techniques of neutralization (reasons to excuse and justify their behavior). That includes things such as having bad teammates (denial of responsibility), teammates intentionally making it difficult for them (denial of victim) my teammates misunderstood me (condemnation of the condemners), it was necessary to act in such a way (defense of necessity), or good people are allowed to behave like this from time to time (metaphor of the ledger).
Of the players ignoring their teammates, all but one technique (defense of necessity) was used. Last but not least, people with active acts (making pessimistic remarks all the time or wanting to surrender constantly) only used two techniques – denial of responsibility, and denial of victim.
To go full circle, and as you can probably imagine, there’s an impact on performance. The most detrimental effect on performance has active facts, followed by passive, and psychological acts. The argument is straightforward, if players “force” their teammates to surrender (and maybe even stop playing to achieve it), you can’t really win. Those who “just” ignore pings and strategies may still be able to pull off a victory as a team. Surprisingly, swearing and blaming may have the least negative effect on performance, probably because players can and will just mute the toxic player on the team.
💡 Let’s sum this up: depending on why toxic players play the game, their behavior (way of being toxic) is different. Players who want to achieve in-game blame, swear, and are sarcastic. Those who play to take time off from everyday life ignore their teammates.
Those who swear and blame teammates are the ones using all possible tools to convince them and others that it was okay to do so. The players ignoring others and what they do also used four of the five techniques to rationalize their actions. Lastly, players wanting to surrender all the time excuse their behavior using only two techniques.
Think about the implications, depending on the motivation of players, they may be toxic in different ways. And of those who are toxic, they used different strategies or tools to rationalize it. So when you meet a toxic player on the ladder, you can infer from the kind of toxic behavior he uses what his motivation to play is, and also what he’s likely to do in your game. After the match, he will likely find various reasons to why it wasn’t his fault and it was a-okay what he did.
Enjoy our week, guys. Best,
Christian 🙂
Join over 250+ (🤯) Gaming Science subscribers and become smarter every week.
"I love this type of content, thank you Chris."